EN JP
DiaFitty hero

DiaFitty

Exercise assistant tailored for diabetics

DiaFitty is a device that combines cordless jump ropes and resistance bands to help young adults (19-40) with diabetes exercise, gain muscle, and manage their condition. Research indicates that diabetes significantly increases the risk of sarcopenia, a disease characterized by the loss of muscle mass, with prevalence rates as high as 29%. As type 2 diabetes becomes more common among young people, they face a heightened risk of muscle loss due to insulin resistance and chronic hyperglycemia.

To counteract these effects, aerobic and resistance exercises are essential. These exercises not only increase muscle mass but also enhance blood glucose uptake and boost insulin sensitivity. While current products focus on symptomatic solutions, few address the exercise challenges faced by these patients. DiaFitty bridges this gap, providing a practical solution for maintaining muscle mass and overall health.

DiaFitty animated UI preview

About this project

My role : Individual
User research, User experience, User Interface, Industrial design, Prototyping

Main tools involved
Figma, Fusion360, Keyshot, 3D printing

Project duration
2 months

The problem

A relation between diabetes and sarcopenia

Research has shown that diabetes is now well recognized as a risk factor for sarcopenia, with a greater overall prevalence of sarcopenia in diabetic people, ranging from 7 to 29%.

These patients are at risk of getting sarcopenia due to reduced muscle mass brought on by insulin resistance and chronic hyperglycemia.

DiaFitty research graphic
Exercise is crucial yet challenging

Today, exercise is recommended as one of the first management strategies for patients newly diagnosed with type 2 diabetes. However, many people with diabetes find it challenging to maintain a regular exercise routine due to various factors.

DiaFitty research summary graphic

User persona and journey

Identifying painpoints

By creating a user persona and mapping their journey, I gained deeper insights into the target users and identified the challenges they face throughout their experience, which will guide further design improvements.

DiaFitty persona and journey map

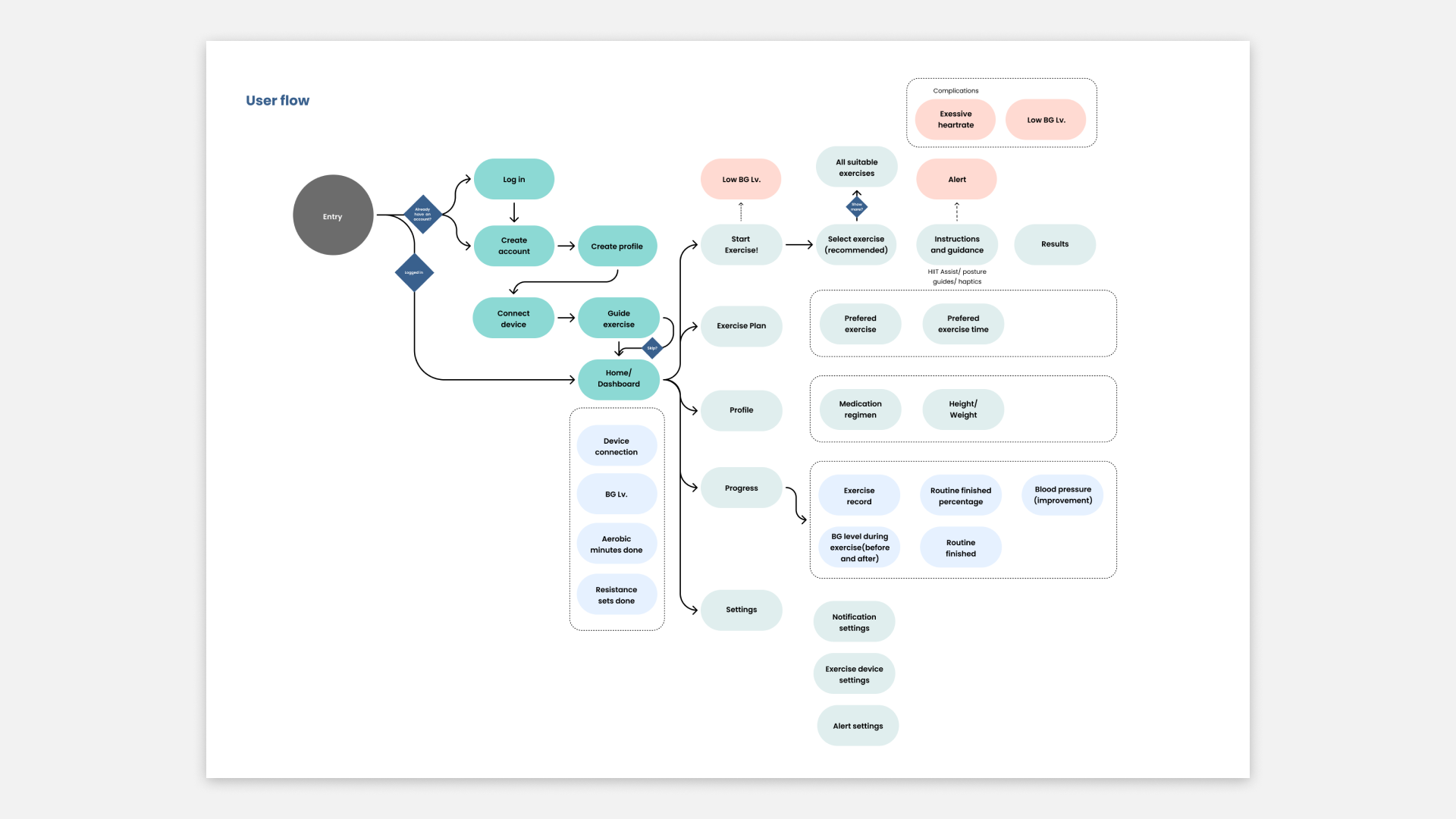
User flow and tasks

DiaFitty user flow diagram
DiaFitty task analysis diagram

Wireframing

DiaFitty wireframe overview

Creating system and referencing

DiaFitty referencingdesignsystem

UI functions and Hi-fi frames

DiaFitty main app screens
DiaFitty high-fidelity interface screens

The device

DiaFitty hardware overview render
DiaFitty hardware explanation diagram

The hardware is a grip device that combines cordless jump ropes and resistance bands. It is designed to meet the needs of these diabetic users, enabling them to exercise with guidance and without anxiety.

Design process

DiaFitty hardware sketches
DiaFitty 3D modeling process
DiaFitty model making process
DiaFitty additional process images